首页
欢迎访问南京人力资源和社会保障学会网站
学会建设
学会介绍
学会章程
学会组织
会员单位
法律法规
法律法规
政府文件
政策直通车
调研交流
调研报告
经验介绍
内部期刊
信息快报
培训服务
继续教育
工种鉴定
沙龙培训
学习课件
职称评审
通知
我要报名
初审公示
评审结果
就业招聘
我要求职
我要招聘
首页
学会建设
学会介绍
学会章程
学会组织
学会领导
学会机构
会员单位
会员单位
会员风采
法律法规
法律法规
政府文件
政策直通车
政策解读
政策问答
以案说法
调研交流
调研报告
经验介绍
内部期刊
学会月刊
我要投稿
信息快报
培训服务
继续教育
工种鉴定
沙龙培训
学习课件
职称评审
通知
我要报名
职称初定
电子信息工程类中高级评审
人力资源高级职称评审
初审公示
评审结果
就业招聘
我要求职
我要招聘
公示公告
公示公告
公示公告
首页
>
公示公告
>
公示公告
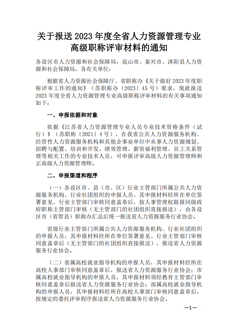
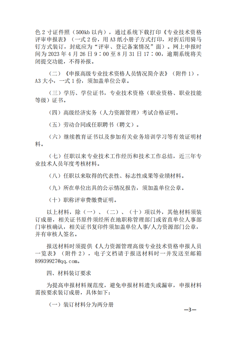
关于报送2023年度全省人力资源管理专业高级职称评审材料的通知
文章来源:
发布时间:2023-06-19
阅读次数:3332
附件:关于报送2023年度全省人力资源管理专业高级职称评审材料的通知.pdf